Welcome
Welcome to the home of SE:20, The Immortal Wars, Into the Unknown, and more!
The Sundered Epoch: is dedicated to producing roleplaying games and aids for a variety of games on the market. While our primary focus is on our products, we support all forms of tabletop gaming including roleplaying games, tabletop strategy games, card games, board games, and more. We are fans first.
SE:20The Sundered Epoch: d20 RPG System (SE:20) is our premier universal roleplaying game designed to emulate the Action Hero style of fiction. It is a classless, skill-based system that uses a familiar but unique d20 skill resolution. |
Immortal WarsIn a future world where the gods have awakened, wars have erupted around the world. The Immortal Wars is a tabletop strategy game designed to allow you to create units for any miniature, monster, or toy you own and wage war. |
Into the UnknownWelcome to your card-based adventure! Use these PDFs to print your own caverns, dungeons, and wilderness maps, then stock them with dangerous encounters. |
RPS SystemUsing the Rock-Paper-Scissors method, the RPS System is a super-light, highly cinematic RPG designed to allow you to play with minimal effort and materials. |
Fan Service!As fans of various games, we've written quite a bit of stuff. Here's where we're putting all our wacky house rules for whatever game tickled us that week! Some of these are fully fleshed out books while others are just random ideas we had fun with. |
BattleTech Aces: Scouring Sands
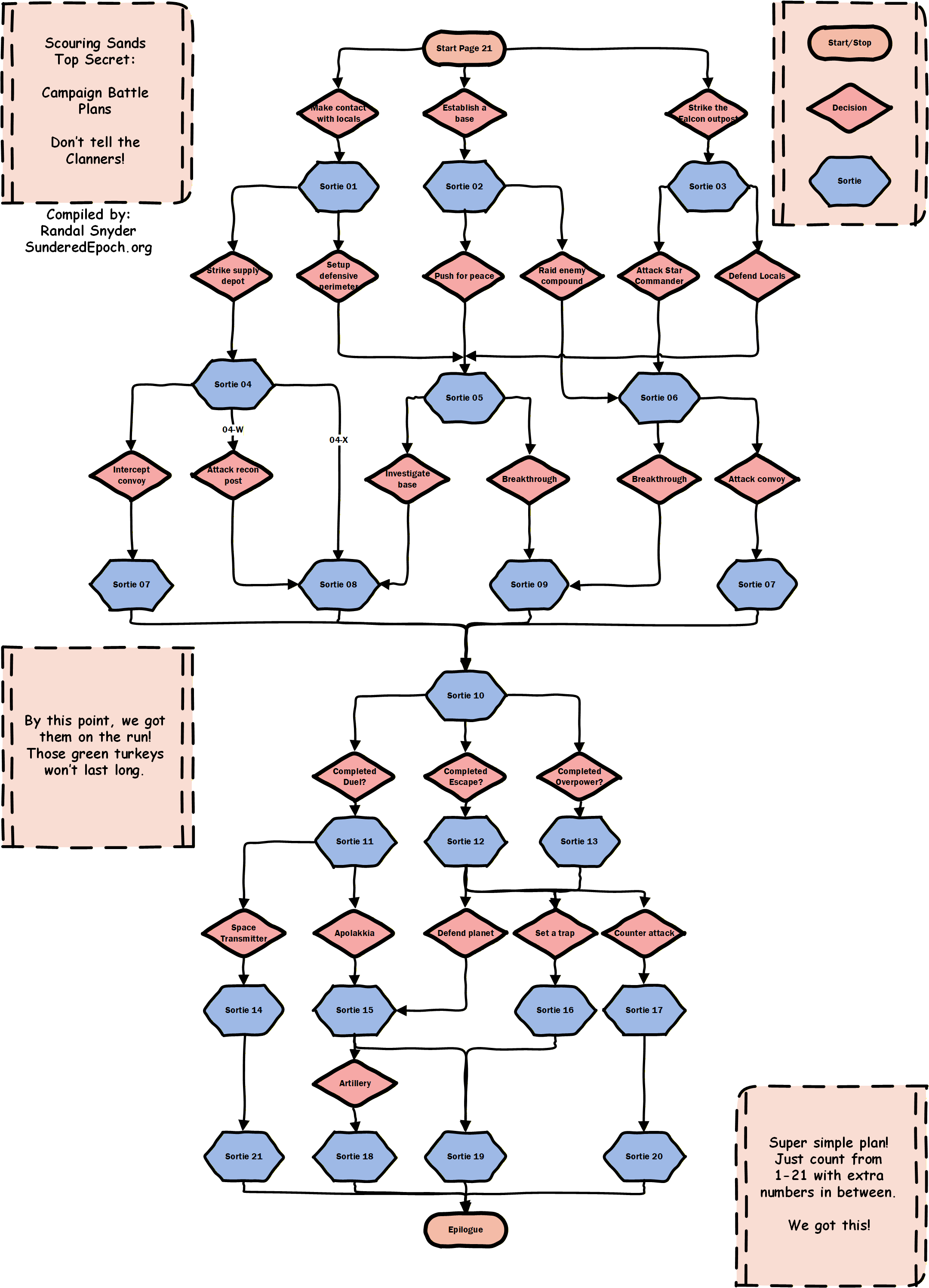
We just released a sortie diagram for the BattleTech Aces: Scouring Sands Campaign. You can get it from the BattleTech Fan Service page!

SE:20 Core Rules - Major update!
On New Year's Day, we published the latest version of the SE:20 Core Rules SRD. No chapter was untouched!
We made significant changes to the Character Creation process to make it easier to follow and added dozens of Optional Rules that were previously reserved for No Man's Land. We added and modified so much, we needed to create a Change Log to help folks zero-in on all of the changes. So here's the list!
Hey Mechwarriors!
Blood, Money, & Steel
A Mercenary Campaign Guide for BattleTech Alpha Strike
The Alpha Strike Campaign Guide Version 2.27 is now out! Major changes and a new name!
You can get it from the new Fan Service page.
Page 1 of 3
